“一带一路”倡议下的保险业发展研究
(简版)
2013年9月和10月,习近平主席提出建设“丝绸之路经济带”、建设“21世纪海上丝绸之路”倡议。此后,“一带一路”建设逐渐从理念转化为行动,从愿景转变为现实。保险作为现代经济的重要产业和风险管理的基本手段,对促进“一带一路”建设具有重要意义。保险业应抓住机遇,乘势而进,充分发挥独特优势,既为“一带一路”建设提供全方位风险保障和融资服务,也促进自身的国际化发展。
一、“一带一路”倡议是中国经济发展的必然选择
(一)“一带一路”倡议提出的时代背景
在国际方面,当今世界正发生复杂深刻的变化,国际金融危机深层次影响持续体现,世界经济缓慢复苏,国际投资贸易格局和多边投资贸易规则酝酿深刻调整。总体看,三方面趋势需要推进“一带一路”建设:一是世界经济发展处于深度调整期,需要类似“一带一路”的跨国工程将世界经济拉出调整期;二是国际大国格局博弈变化,需要“一带一路”这样的平台来协调各国利益;三是“一带一路”沿线国家具有强大发展潜力,亟需通过资源整合加快发展。
在国内方面,以下方面决定了推进“一带一路”建设的必要性:一是我国推进供给侧结构性改革,需要有更大的市场提供宽松空间;二是我国东西部区域经济发展不平衡,需要实施大的国家战略激发各地发展活力;三是我国经济与世界经济的融合不断加深,需要构建脉络清晰的联系纽带。
(二)推动“一带一路”建设的现实意义
“一带一路”倡议的提出,不仅将对中国实现崛起形成巨大推动作用,还对“一带一路”沿线国家乃至整个世界的发展都将产生巨大影响。对中国而言,“一带一路”是实现国家安全与发展的重大战略举措,是推进和平发展、合作共赢的国际大业,它有利于提高对外开放程度,有利于促进经济转型,有利于保障战略大通道安全,也有利于扩大国际影响力。对“一带一路”沿线国家乃至全世界而言,不但有利于改善沿线各国区域空间关系,建构区域合作伙伴关系,营造良好发展环境,还能够促进区域经济一体化,推动世界整体经济水平提高,促进世界经济的平衡发展。
(三)“一带一路”倡议实施情况
自2013年以来,“一带一路”建设取得明显成效,100多个国家和国际组织积极响应,40多个国家和国际组织同中国签署合作协议,联合国大会、联合国安理会等重要决议也纳入“一带一路”建设内容。以中巴、中蒙俄、新亚欧大陆桥等经济走廊为引领,以陆海空通道和信息高速路为骨架,以铁路、港口、管网等重大工程为依托,一个复合型的基础设施网络正在形成。
在国内,各省市自治区根据各自特点和侧重点,大都制定了本地区对接“一带一路”建设的相关举措。同时,教育部、科技部、工信部等国家部委相继出台落实推进方案,全方位推进“一带一路”建设发展。
二、“一带一路”战略实施面临的风险分析
在经济全球化趋势不断加强、地区经济合作出现新高潮的背景下,“一带一路”长辐射、宽领域、多层次的地区经济贸易合作,既为企业“走出去”提供了良好机遇,同时又带来更大风险。
1、政治风险。地缘争端和领土纠纷、国内政局变化和利益集团分歧、宗教极端主义、恐怖主义和分离主义威胁等问题,使沿线区域既是地缘政治冲突的热点地带,也是全球主要政治力量角逐的焦点区域。加上“一带一路”项目一般周期较长,将面临地缘政治风险、大国博弈风险、国家政局风险等各种政治风险。
2、经济风险。受内外部投资环境和企业自身因素影响,中国企业将面临着一些经济风险,包括部分沿线国家投资环境不佳的风险、国际市场环境影响的风险、我国企业国际经营能力不足影响的风险等。
3、法律风险。“一带一路”沿线国家众多,所属法系各有不同,法制环境复杂多元,法制环境不佳或者对东道国法律的理解出现偏差引发的风险仍较为显著。
4、违约风险。“一带一路”项目普遍金额大、资金回收周期长、融资结构复杂,海外买方破产、拖欠,发生战争、暴乱、主权国家违约、汇兑限制等风险,将导致“走出去”企业无法正常收汇等问题,从而使违约风险成为“一带一路”建设面临的一大风险。
三、“一带一路”建设的保险需求
(一)保险业在“一带一路”建设中的功能作用
从功能需求的角度而言,保险业在“一带一路”中的作用主要体现为风险保障、融通资金和强化出口信用三大方面。其中,风险保障作用又可细化为人身风险保障、财产风险保障、责任风险保障等方面。
人身风险保障方面,保险作为一张安全防护网或风险缓冲层,首先要保障“人身”的安全。一是保障我国从事“一带一路”建设、规划、投资等相关事宜人员的安全;二是保障“一带一路”沿线国家人民的人身安全。
财产风险保障方面,保险业对各利益主体财产的保障分为两大方面:一是对公共基础设施、商业建筑等固定财产的保障;二是对公共设施投资、商业投资等资金财产的保障。
责任风险保障方面,适用范围包括:各种公众活动场所的所有者、经营管理者,各种产品的生产者、销售者、维修者,各种运输工具的所有者、经营管理者或驾驶员,各种需要雇佣员工的单位,各种提供职业技术服务的单位,城乡居民家庭或个人等。
强化出口信用方面,可以发挥四方面的功能作用:提高我国企业在“一带一路”沿线国家的市场竞争能力,扩大贸易规模;提升“一带一路”出口企业债权信用等级,获得融资便利;建立风险防范机制,规避应收帐款风险;通过损失补偿,确保经营安全。
资金支持方面,在“一带一路”建设中,险资必将是投融资体系的重要主体。通过债券保证、贷款保证、信用保险等方式,保险将在投融资中发挥重要的增信功能,成为促进资金融通的催化器和保障货币体系良好运作的稳定器。
(二)“一带一路”涉及的保险服务及潜力分析
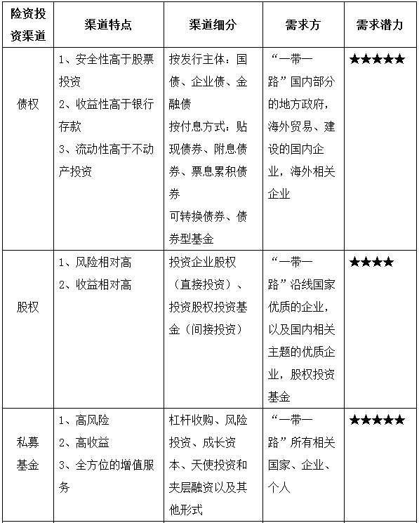
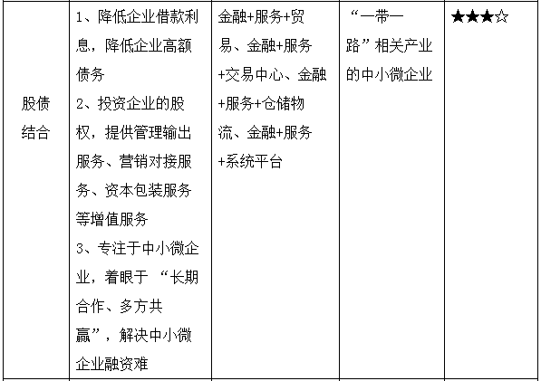
关于“一带一路”过程中所涉及的保险服务及潜力,本研究分别从财险、寿险、项目融资三大角度进行了分析,包括所需险种的特征、细化分类、需求方、需求潜力等级等。具体见以下三个图表:
表1:“一带一路”财险类型、特征、需求潜力




注:需求潜力等级主要依据“一带一路”保险需求方的辐射范围、需求程度、需求频率,以及保险产品和服务满足需求方的程度进行评测,最高需求潜力等级为五颗星,最低需求潜力等级为一颗星。
表2:“一带一路”寿险需求类型、特征、潜力

表3 保险资金投资渠道、特点及需求潜力



四、沿线国家保险业发展及服务“一带一路”建设的现状
在分析全球保险业及沿线国家保险业发展现状中,我们发现:近年来,尽管面临全球经济增长放缓的影响,但保险业依然保持平稳发展态势。2016年全球保费收入创历史新高;在新兴市场保费强劲增长带动下,全球保费收入有望持续增长;“一带一路”沿线国家的保险市场大多低于全球平均水平,总体规模尤其是保险深度较小。总体看,“一带一路”沿线国家的保险密度和人均GDP体现出较强的正相关性,显示保险业的发展水平和国家经济发展密切相关,但具体到各个市场的发展阶段,市场成熟度相差很大。
对于我国保险业服务“一带一路”建设的总体状况,研究发现:保险服务经济社会发展的总体实力大幅提高;保险业服务经济社会保障的范围日益扩大;保险服务基础设施建设的能力持续突破。在服务“一带一路”建设中,我国保险业解放思想、大胆探索,取得了较好成效。一是提供资金支持。保监会加快保险资金运用市场化改革,减少前置审批,放宽投资比例限制,丰富投资形式,支持保险资金参与“一带一路”建设。二是完善保险服务。保险业针对海外投资项目和出口合同的特点,量身定制保险方案。加强与银行合作,为企业提供信息咨询、融资设计等增值服务,提高企业在大型成套设备出口、境外投资、海外工程承包等方面的竞标优势和投融资能力。三是深化监管合作。加强与亚洲地区保险监管多双边合作,提升我国保险监管的区域影响力。四是统筹推进,做好顶层设计。五是主动对接保障和融资需求,创新产品和服务。
我国保险业服务“一带一路”建设主要存在以下不足:保险业大而不强,发展水平总体不高;保险业国际市场渗透水平有限;保险业国际经营能力有待提升。
五、我国保险业服务“一带一路”建设的行动方向和举措
第一大行动方向:统筹做好保险业服务“一带一路”建设的顶层设计。举措包括推动保险机制纳入国家“一带一路”建设的整体制度安排,健全保险业服务“一带一路”建设的支持政策,探索保险业服务“一带一路”建设的长效机制等具体措施。
第二大行动方向:加强保险业服务“一带一路”建设的产品服务创新。举措包括:围绕特殊风险保障需求,积极打造个性化的保险产品;大力发展跨境保险服务,为重点项目提供风险保障;大力发展出口信用保险,促进对外经贸合作;大力发展海外投资保险,为企业“走出去”提供风险保障;发展巨灾保险和再保险,进一步提升区域风险保障水平。
第三大行动方向:创新保险业服务“一带一路”建设的资金运用方式。举措包括:通过多种方式参与“一带一路”重大项目建设;不断提高保险机构境外投资管理能力;积极发展出口信用保险项下的融资服务。
第四大行动方向:建立保险业服务“一带一路”建设的合作机制。举措包括:加强保险监管的互联互通;搭建“一带一路”建设保险信息服务共享平台;加强保险机构之间的业务协作;加强保险机构与“一带一路”建设企业、其他金融机构之间的协作。
第五大行动方向:提升保险业服务“一带一路”建设的风险管控水平。举措包括:加强风险评估与风险研判;建立保险机构内部风险管理和监控体系。
目录
一、“一带一路”倡议是中国经济发展的必然选择
(一)“一带一路”倡议提出的时代背景
1、国际背景
2、国内背景
(二)推动“一带一路”建设的现实意义
1、对促进中国自身发展具有重要意义
2、对促进“一带一路”沿线国家经济发展乃至世界经济发展具有重大意义
(三)“一带一路”倡议实施情况
1、“一带一路”倡议行动框架
2、“一带一路”倡议合作机制
3、“一带一路”建设主要进展
二、“一带一路”倡议面临的风险分析
(一)“一带一路”项目建设情况
1、“一带一路”项目建设总体情况
2、“一带一路”项目建设的特征分析
(二)“一带一路”项目建设风险分析
1、政治风险
2、经济风险
3、法律风险
4、违约风险
(三)典型案例:中巴经济走廊建设风险
三、“一带一路”建设的保险需求
(一)保险业在“一带一路”建设中的功能作用
1、为“人身风险”提供保障
2、为“财产风险”提供保障
3、为“责任风险”提供保障
4、强化出口信用,培育外贸竞争新优势
5、为“一带一路”建设提供资金支持
(二)“一带一路”涉及的保险服务及潜力分析
1、财产险险种及潜力分析
2、寿险需求及潜力服务
3、项目融资服务及潜力分析
4、风险管理服务及潜力分析
四、沿线国家保险业发展及服务“一带一路”建设的现状
(一)全球保险业及沿线国家保险业发展现状
1、全球保险业总体发展状况
2、沿线国家和地区保险业发展概况
3、典型国家保险业发展概况——以新加坡为例
(二)国际保险机构服务“一带一路”建设的情况
1、构建全球保险服务网络
2、提供定制化产品和服务
(三)中国保险业服务“一带一路”建设的总体状况
1、中国保险业发展现状
2、中国保险业服务“一带一路”建设的主要做法
(四)我国保险业服务“一带一路”建设存在的不足
1、保险业发展水平总体不高
2、保险业国际市场渗透水平有限
3、保险业国际经营能力有待提升
五、我国保险业服务“一带一路”建设的行动方向及举措
(一)统筹做好保险业服务“一带一路”建设的顶层设计
(二)加强保险业服务“一带一路”建设的产品服务创新
(三)创新保险业服务“一带一路”建设的资金运用方式
(四)建立保险业服务“一带一路”建设的合作机制
(五)提升保险业服务“一带一路”建设的风险管控水平