保监公告〔2018〕10号
2017年9月,原中国保监会发布了《偿二代二期工程建设方案》。根据建设方案,我会研究制定了《偿二代二期工程建设路线图和时间表》(见附件),共有36个建设项目,拟于2020年6月底前全部完成。为增强监管规则制定的科学性、透明度和时效性,现决定将其中23个建设项目的前期基础研究和政策建议工作立项为研究课题,欢迎社会各界符合条件的单位(团体)积极申报。现将有关事项公告如下:
一、研究课题(及完成时限)
(一)完善监管规则类
1. 研究修订《保险公司偿付能力监管规则第1号:实际资本》(2018年底)
2. 研究修订《保险公司偿付能力监管规则第2号:最低资本》(2020年6月底)
3. 研究修订《保险公司偿付能力监管规则第3号:寿险合同负债评估》(2019年底)
4. 研究修订《保险公司偿付能力监管规则第4号:保险风险最低资本(非寿险业务)》(2018年底)
5. 研究修订《保险公司偿付能力监管规则第5号:保险风险最低资本(寿险业务)》(2019年底)
6. 研究修订《保险公司偿付能力监管规则第6号:保险风险最低资本(再保险公司)》(2019年底)
7. 研究修订《保险公司偿付能力监管规则第7号:市场风险最低资本》(2018年底)
8. 研究修订《保险公司偿付能力监管规则第8号:信用风险最低资本》(2018年底)
9. 研究修订《保险公司偿付能力监管规则第9号:压力测试》(2019年6月底)
10. 研究修订《保险公司偿付能力监管规则第12号:流动性风险》(2018年底)
11. 研究修订《保险公司偿付能力监管规则第13号:偿付能力信息公开披露》《保险公司偿付能力监管规则第14号:偿付能力信息交流》《保险公司偿付能力监管规则第15号:保险公司信用评级》(2020年6月底)
12. 研究修订《保险公司偿付能力监管规则第16号:偿付能力报告》(2020年6月底)
13. 研究修订《保险公司偿付能力监管规则第17号:保险集团》(2019年底)
(二)加强监管合作类
14. 境外保险机构并表时采用中国会计准则和偿二代规则相关问题研究(2019年6月底)
15. 研究评估国际和国内会计准则变化对保险业审慎监管的影响(2019年6月底)
(三)开展专题研究类
16. 新科技条件下的新型保险业审慎监管(2019年底)
17. 银行业和保险业审慎监管比较研究(2018年底)
18. 人身保险公司利率风险最低资本标准(2018年底)
19. 穿透监管的原则和方法(2018年底)
20. 再保险业务偿付能力监管规则(2019年6月底)
21. 劳合社(中国)的偿付能力监管模式(2019年6月底)
22. 相互制保险组织的偿付能力监管(2020年6月底)
23. 自保公司的偿付能力监管(2020年6月底)
各研究课题的主要任务可参考《偿二代二期工程建设路线图和时间表》。
二、申报条件
研究课题的申报单位(团体)应当具备以下条件:
(一)具备较强的研究能力,熟悉国内外偿付能力监管改革和发展,熟悉中国保险行业实际情况。
(二)对所承办的项目有足够的研究经验和成果积累。
(三)具备相应的研究资源(包括人力、时间和财务资源等),确保课题研究质量。
三、申报程序和项目组织
(一)有意愿承担偿二代二期工程研究课题的单位(团体),应于6月10日前向中国银行保险监督管理委员会提出申请,并将申请材料发到我会联系人邮箱。申请材料包括:申请单位(团体)的基本情况、申请承办的研究课题、过往开展的相关研究工作、拟投入本课题的资源、研究方案和进度安排等。
(二)在自愿申报的基础上,我会综合考虑申报单位(团体)的研究能力、资源、经验等因素,确定研究课题的承办单位。
(三)承办单位应当在规定的时间内高质量完成课题研究工作,形成研究报告,提出政策建议。
(四)我会根据研究课题的工作量和难易度,给予适当的经费资助。
(五)我会负责对各研究课题承办单位(团体)进行指导、评价和考核。
联系人:张翔(原保监会偿付能力监管部)
电 话:010-66286778
邮 箱:xiang_zhang@circ.gov.cn
附件:偿二代二期工程建设路线图和时间表
中国银行保险监督管理委员会
2018年5月15日
附件:
偿二代二期工程建设路线图和时间表
根据《偿二代二期工程建设方案》,制定偿二代二期工程建设的路线图和时间表如下:
一、总体思路
偿二代二期工程全部36个建设项目的建设和实施,遵循“同时启动、急用先行、三年完工”的总体思路。
(一)同时启动:2018年6月底前,偿二代二期工程36个建设项目同时启动,全面推进二期工程建设工作。
(二)急用先行:根据风险防控工作的重要性和紧迫性,确定各建设项目的优先级。对于重要和紧急的项目优先推进,成熟一个,发布一个,实施一个。
(三)三年完工:2020年6月底前,完成偿二代二期工程36个项目,二期工程全面完工。
二、建设项目
偿二代二期工程共36个建设项目,根据《偿二代二期工程建设方案》提出的坚持风险导向、坚持问题导向、坚持开放导向和坚持前瞻导向的总体原则,中国银行保险监督管理委员会确定了各建设项目及其主要任务,共有四大类,具体见附表:
(一)完善监管规则类(共16个项目)
1. 修订《保险公司偿付能力管理规定》
2. 修订《保险公司偿付能力监管规则第1号:实际资本》
3. 修订《保险公司偿付能力监管规则第2号:最低资本》
4. 修订《保险公司偿付能力监管规则第3号:寿险合同负债评估》
5. 修订《保险公司偿付能力监管规则第4号:保险风险最低资本(非寿险业务)》
6. 修订《保险公司偿付能力监管规则第5号:保险风险最低资本(寿险业务)》
7. 修订《保险公司偿付能力监管规则第6号:保险风险最低资本(再保险公司)》
8. 修订《保险公司偿付能力监管规则第7号:市场风险最低资本》
9. 修订《保险公司偿付能力监管规则第8号:信用风险最低资本》
10. 修订《保险公司偿付能力监管规则第9号:压力测试》
11. 修订《保险公司偿付能力监管规则第10号:风险综合评级(分类监管)》
12. 修订《保险公司偿付能力监管规则第11号:偿付能力风险管理要求与评估》
13. 修订《保险公司偿付能力监管规则第12号:流动性风险》
14. 修订《保险公司偿付能力监管规则第13号:偿付能力信息公开披露》《保险公司偿付能力监管规则第14号:偿付能力信息交流》《保险公司偿付能力监管规则第15号:保险公司信用评级》
15. 修订《保险公司偿付能力监管规则第16号:偿付能力报告》
16. 修订《保险公司偿付能力监管规则第17号:保险集团》
(二)健全执行机制类(共7个项目)
17. 升级优化偿二代监管信息系统
18. 建立多维立体开放的偿付能力分析和风险监测体系
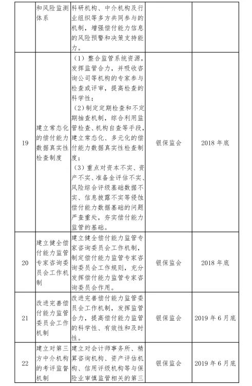
19. 建立常态化的偿付能力数据真实性检查制度
20. 建立健全偿付能力监管专家咨询委员会工作机制
21. 改进完善偿付能力监管委员会工作机制
22. 建立对第三方中介机构的考评监督机制
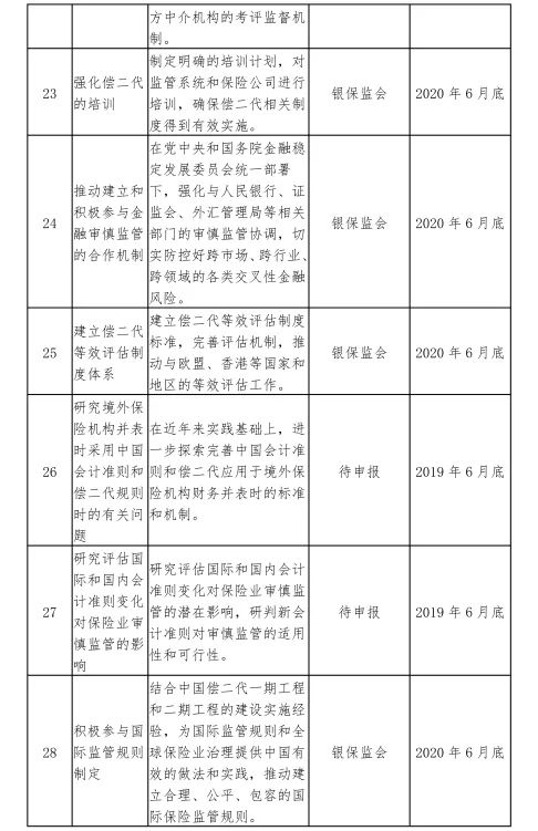
23. 强化培训机制
(三)加强监管合作类(共5个项目)
24. 推动建立和积极参与金融审慎监管的合作机制
25. 建立偿二代等效评估制度体系
26. 推动中国会计准则和偿二代应用于境外保险机构的标准和机制
27. 研究评估国际和国内会计准则变化对保险业审慎监管的影响
28. 积极参与国际监管规则制定
(四)开展专题研究类(共8个项目)
29. 研究探索新科技条件下的新型保险业审慎监管
30. 银行业和保险业审慎监管的比较研究
31. 研究人身保险公司利率风险最低资本监管标准
32. 研究穿透监管的原则和方法
33. 研究再保险业务偿付能力监管规则
34. 研究劳合社(中国)的偿付能力监管模式
35. 研究相互制保险组织的偿付能力监管规则
36. 研究自保公司的偿付能力监管规则
三、完成时限
偿二代二期工程36个建设项目的完成时限分为四种情形:
(一)2018年底前完工,共有11个项目。其中,完善监管规则类有6个项目;健全执行机制类有2个项目;开展专题研究类有3个项目。
(二)2019年6月底前完工,共有9个项目。其中,完善监管规则类有2个项目;健全执行机制类有3个项目;加强监管合作类有2个项目;开展专题研究类有2个项目。
(三)2019年底前完工,共有7个项目。其中,完善监管规则类有5个项目;健全执行机制类有1个项目;开展专题研究类有1个项目。
(四)2020年6月底前完工,共有9个项目。完善监管规则类有3个项目;健全执行机制类有1个项目;加强监管合作类有3个项目;开展专题研究类有2个项目。
各建设项目的完成时限见附表。
附表:偿二代二期工程建设项目汇总表








